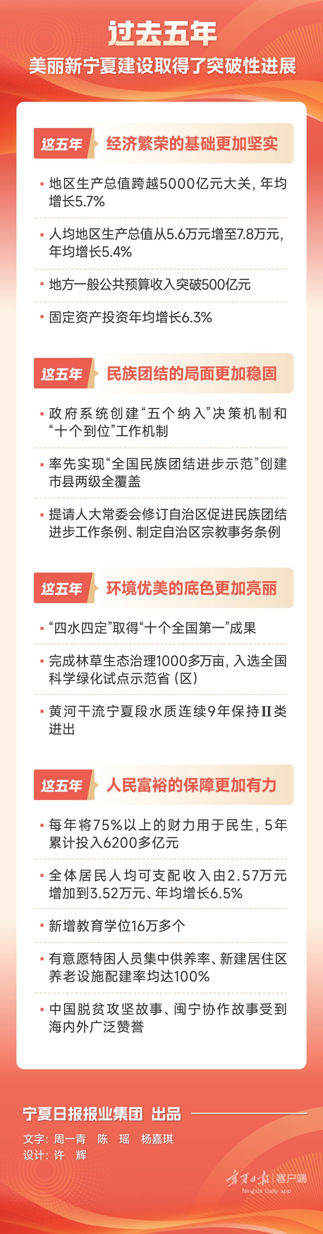
一图读懂政府工作报告之回眸篇丨“十四五”,宁夏圆满收官
发表时间:2026-02-03 11:02:35 来源:宁夏日报客户端 阅读量:
【字体:


扫一扫在手机打开当前页