索引号: 640000/2026-00010
主题分类: 商贸、海关、旅游
责任部门: 宁夏回族自治区人民政府
成文时间: 2025-12-22
标题: 宁夏回族自治区人民政府关于公布第一批至第六批15处全国重点文物保护单位保护范围的通知
发布时间: 2026-01-08
发文字号: 宁政函〔2025〕95号
有效性: 有效
>宁政函〔2025〕95号
各市、县(区)人民政府, 自治区政府各部门、各直属机构:
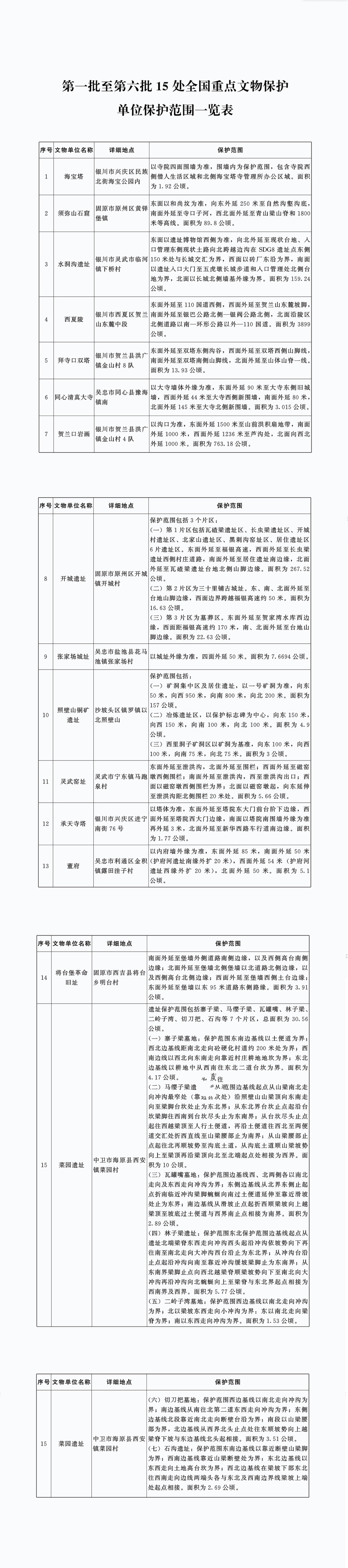
按照《中华人民共和国文物保护法》、《中华人民共和国文物保护法实施条例》有关规定, 现将第一批至第六批15处全国重点文物保护单位保护范围予以公布。
各地各部门(单位)要坚持以习近平新时代中国特色社会主义思想为指导, 深入学习贯彻习近平文化思想, 严格按照文物保护相关法律法规, 认真落实保护第一、加强管理、挖掘价值、有效利用、让文物活起来的工作要求, 统筹推动文物保护利用与经济社会协调发展。
宁夏回族自治区人民政府
2025年12月22日
(此件公开发布)

自治区政府部门网站
市县区网站
各省区市网站